Les soldes intermédiaires de gestion permettent de comprendre la construction du résultat en identifiant et mettant en valeur quelques indicateurs clés tels que la marge lexcédent brut dexploitation aussi appelé ebit pour earnings before interest and taxes ou encore ebitda pour earnings before interest taxes depreciation and amortization ou encore le résultat dexploitation. Le tableau des soldes intermédiaires de gestion tsig que leur fourni leur expert comptable avec le bilan ou lors dune situation intermédiaire est pour eux un outil intéressant et facile à utiliser.
Les Soldes Intermediaires De Gestion Pour Piloter La
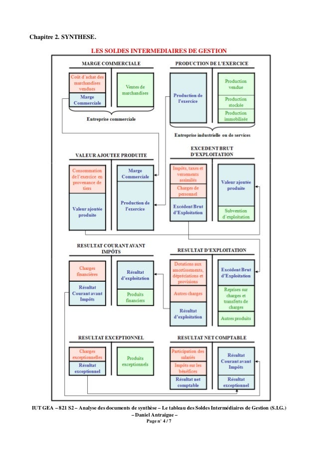
Les soldes interm diaires de gestion. Même si peu de dirigeants aiment passer du temps à analyser. Les soldes intermédiaires de gestion sig permettent danalyser le résultat de lentreprise en le décomposant en plusieurs indicateurs importants ce qui permet dobtenir de linformation sur lactivité dune entreprise et la formation de son bénéfice ou déficit. Issu de la nomenclature du pcg plan comptable général les soldes intermédiaires de gestion sappuient sur les mêmes éléments comptables que le compte de résultat mais suivent un mode de calcul différentil existe deux moyens de les exprimer. On retrouve dans les soldes intermédiaires de gestion la marge commerciale la production la valeur ajoutée lexcédent brut dexploitation le résultat dexploitation le résultat courant avant. Soldes intermédiaires de gestion sig finance dentreprise 14 duration. De nombreux dirigeants ou créateurs nont pas eu le temps de mettre en place des tableaux de bord ou un suivi de gestion.
Elaboration du bilan fonctionnel duration. Ils permettent de distinguer les éléments liés à la production activité normale de lentreprise ceux liés à linvestissement et au financement poids de lendettement et ceux qui présentent un caractère exceptionnel. En valeur absolue. Les différents soldes calculés sans les soldes intermédiaires de gestion sont. Les soldes intermédiaires de gestion découpent le compte de résultat en une série dindicateurs financiers pour permettre de comprendre la formation du résultat sur une période. Les geeks des chiffres 71545 views.
Les soldes intermédiaires de gestion sig permettent didentifier et danalyser les éléments ayant contribué à la formation du résultat. En pourcentage du chiffre daffaires net. Parmi les soldes intermédiaires de gestion sig on compte notamment la marge commerciale ventes de marchandises coût dachat des marchandises vendues lexcédent brut dexploitation le résultat dexploitation le résultat courant avant impôt le résultat exceptionnel et le résultat net. La marge commerciale la production de lexercice la valeur ajoutée lexcédent brut dexploitation le résultat dexploitation le résultat financier le résultat courant avant impôts le résultat exceptionnel le résultat de lexercice et la plus ou moins value sur cession déléments d.


















